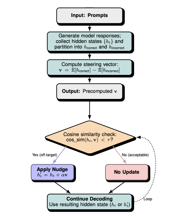
Amortized Latent Steering: Low-Cost Alternative to Test-Time Optimization
Nathan Egbuna, Saatvik Gaur, Kevin Zhu, Sunishchal Dev, Ashwinee Panda, Maheep Chaudhary [Paper] [Code]